English   Korea
首页 调研公司 培训会议 行业情报 付费报告 免费报告 调研文库 求职招聘 邮 箱 论 坛
3see首页 > 调研文库 > 企业与调查
写字楼市场分析方法探讨
报告出处:  发布日期:2007-02-27


  目前针对写字楼的市场分析基本都是定性分析,采用定量分析的很少,这就造成了分析过程主观性较强、论证不很严密。而本文采用定性与定量相结合的方法,力图使市场分析的过程更加科学和客观。

  一、写字楼市场细分

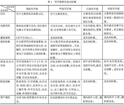
  1.写字楼档次分类
  目前我国还没有对于写字楼进行档次划分的全国统一标准,业内一般对于写字楼档次的划分,根据区位、交通状况、建筑规模、装修标准、设备及办公空间情况、配套设施、客户情况等因素综合评定为顶级、甲级、乙级、丙级写字楼。表1是写字楼档次划分的一个参考标准,仅供参考。

  2.写字楼市场细分
  针对写字楼项目所在的商务集中区域,对市场进行细分,如将写字楼分为顶级、甲级、乙级、丙级4个细分市场,在每一个细分市场都根据过去若干年的成交状况,来预测未来的成交量,并结合未来的供应量来推断此细分市场所处的市场状态。

  其中:①On表示第n年区域内各档次写字楼成交面积(包括出租和出售面积)
  An表示第n年区域内顶级写字楼成交面积
  Bn表示第n年区域内甲级写字楼成交面积
  Cn表示第n年区域内乙级写字楼成交面积
  Dn表示第n年区域内丙级写字楼成交面积
  {On+1=F(…On-3、On-2、On-1、On),假定On+1是…On-3、On-2、On-1、On的函数。在实际应用中,一般视On+1与…On-3、On-2、On-1、On为线性关系,如利用Excel中线性回归的方法,On+1=FORECAST(n+1,“…On-3,On-2,On-1,On”,“…n-3,n-2,n-1,n”);或简化计算,假定成交量等比稳定增长,On+1=2On-On-1。}
  ②Sn+1表示第n+1年区域内各档次写字楼的供应面积
  ASn+1表示第n+1年区域内顶级写字楼的供应面积
  BSn+1表示第n+1年区域内甲级写字楼的供应面积
  CSn+1表示第n+1年区域内乙级写字楼的供应面积
  DSn+1表示第n+1年区域内丙级写字楼的供应面积

  二、写字楼目标市场选择

  通过对各细分市场供给和需求的对比,结合政策分析、城市经济发展、产业发展、项目自身、开发商自身情况等方面综合评定选择哪一个细分市场作为目标市场。
  1.细分市场供求对比
  Sn+1与On+1比较大小,有三种可能:
  Sn+1≤On+1,供小于求,为最佳进入细分市场
  Sn+1>On+1,供大于求
  Sn+1>>On+1,供远大于求,风险较大,需要谨慎决策
  2.目标市场选择

  3.目标市场选择过程举例
  比如Sn+1与On+1的比较结果是顶级写字楼为最佳进入细分市场。顶级写字楼的客群大部分为全球500强等外资企业,宏观经济的良性发展对他们进入国内市场起到了决定性作用,因此就必须考虑宏观经济的未来走势,如果未来宏观经济可能进入衰退状态,则此细分市场可能就要被排除;同时顶级写字楼对于区位、交通状况和形象展示性要求极高,要结合地块条件看是否符合要求;顶级写字楼的硬件配置要达到国际领先水平,因此前期投入很大,对开发商的资金实力要求很高,同时由于顶级产品的精细化程度高,对于开发商自身的管理能力要求也很高,因此开发商要结合自身的实力来决定是否进入此细分市场。
  比如Sn+1与On+1的比较结果是乙级写字楼为最佳进入细分市场。“民宅禁商”政策的出台,使得众多在民宅办公或准备在民宅办公的中小型企业转向租金较便宜的乙级或丙级写字楼,这给进入此细分市场产生了很大的利好;区域内的第三产业、高新技术产业等产业的发展,决定了区域内每年将新增或倒闭多少家中小型企业,有多少家中小型企业可能会扩大规模并扩租或缩小规模并缩租,而这将直接产生办公面积的需求增长或减少;乙级写字楼的价格和租金较低,如果地价较高的话,将导致利润较低,而这与企业利润最大化的原则相违背,因此也需要结合利润的期望值来考虑是否进入此细分市场。

  三、写字楼目标市场策略对应

  其中的“进入门槛过高”,如对资金能力要求很高;“风险过高”,如针对本细分市场政策的不确定性等。另外在“市场饱和”的状态下,如果采取“进一步市场细分”的方法,其实还是重复本文所采用的方法,只是市场细分不是按照顶、甲、乙、丙级写字楼来划分,而是针对其中的某一细分市场进行进一步的划分,例如对顶级写字楼市场进行细分,将其划分为针对国际知名高科技企业的细分市场(例如融科咨询中心),针对国际金融巨头的细分市场等(例如英蓝国际金融中心)。
  通过对写字楼市场进行市场细分,并结合各细分市场的供求对比结果、政策分析、城市经济发展、产业发展、项目自身、开发商自身情况等因素,确定一个细分市场作为目标市场,对于目标市场所处的三种可能的状态(供小于求、供大于求、供远大于求)进行判断,并针对不同状态产生原因的不同,采取相应的策略对应。
  另外需要指出的是,本文提出的市场细分方法,并不是只可以细分为顶、甲、乙、丙级,这只是提出了一种细分标准,在现实应用的时候可以根据实际情况进行细分,只要标准合理并对助于找到相对最佳的目标市场,就说明这种市场细分是可行的。同时本文的市场分析方法还是一个循环的过程,如果一次市场细分、目标市场选择的过程不能确定可行的目标市场,则可以进一步进行细分,直到找到可行的细分市场为止。

 
返回】   【关闭】            (全文结束)
   
相关链接
 - 企业如何做好市场调研
 - 连“包二奶”都不如的汽车市场调查
 - 一个大大提高访问质量的方法:自填问卷调查法
 - 模拟入户替换传统入户的可能性分析
 - 增长速度方程及其应用
 
调研文库搜索
关键字:

◎ 用户投票 ◎
共有0人投票
综合评分为0
1分 这么烂呀?:<
2分 不合口味!:<
3分 平淡无奇!:|
4分 好喜欢哦!:>
5分 勘称经典!:O


广告服务 - 法律条款 - 注册指南 - 关于我们 - 企业客户
Copyright © 1999-2004 3see.com All Rights Reserved
北京蓝宏智业网络信息技术有限公司 版权所有 京ICP证010012号
TEL:86-10-85863259  客服:service@3see.com 
投稿:contribute@3see.com